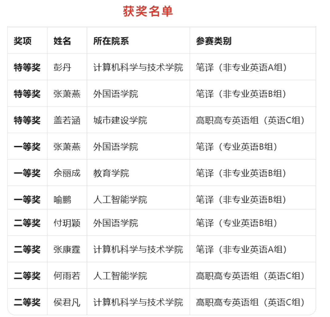
近日,第32届湖北省翻译大赛决赛获奖名单正式揭晓,我校学子在全省75所高校、近万名参赛选手的激烈角逐中脱颖而出,斩获特等奖3项、一等奖3项、二等奖4项,共10人次获奖。
湖北省翻译大赛已成功举办32届,累计参赛人数突破53万人次,是湖北省内最具专业性、权威性与品牌影响力的年度翻译赛事,在全国翻译领域享有极高声誉。本届大赛涵盖英语笔译、英语口译及非通用语种(法语、日语)等多个赛项,分设专业英语组、非专业英语组和高职高专英语组,全面考察参赛者的语言运用能力、跨文化交际素养和翻译实践水平。

我校本次获奖学生来自多个院系,充分体现了学校“外语+专业”复合型人才培养模式的显著成效。比赛备赛期间,外国语学院选派指导教师从翻译技巧、语言运用、文化解读等多方面为学生答疑解惑。此次佳绩的取得,体现了外语教学深化改革、强化实践教学的决心,也充分展现了学子勤勉笃学、锐意进取的精神风貌。外国语学院将继续以高水平赛事为抓手,提升外语教学质量,搭建更多实践平台,为培养具有国际视野和语言应用能力的复合型人才贡献力量。